ბათუმის შოთა რუსთაველის სახელმწიფო უნივერსიტეტი
ელ.ფოსტა
|
საიტის რუკა
|
კონტაქტი
Toggle navigation
სიახლეები
ახალი ამბები
ანონსები
განცხადებები
კონკურსები
კონფერენციები
ღონისძიებები
ვიდეოგალერეა
ჩვენ შესახებ
უნივერსიტეტის მისია
უნივერსიტეტის ისტორია
უნივერსიტეტის წესდება
სტრატეგიული განვითარების გეგმა
სამოქმედო გეგმა
უნივერსიტეტის ბიბლიოთეკა
მართვის ორგანოები
უნივერსიტეტის სტრუქტურა
სტრუქტურული ერთეულები
უნივერსიტეტის გაზეთი
გამომცემლობა
უნივერსიტეტის რექტორები
საპატიო დოქტორები
ემერიტუს-პროფესორები
ბიუჯეტი
იურიდიული ცნობარი
მოითხოვე საჯარო ინფორმაცია
სწავლა
საგანმანათლებლო პროგრამების კატალოგი
დოქტორანტურა
უცხოენოვანი პროგრამები
პროფესიული პროგრამების მართვის და უწყვეტი განათლების ცენტრი
აკადემიური კალენდარი
სტუდენტთა გზამკვლევი
სტიპენდიები და სოციალური შეღავათების პროგრამები
ფაკულტეტები
ეკონომიკისა და ბიზნესის ფაკულტეტი
ზუსტ მეცნიერებათა და განათლების ფაკულტეტი
იურიდიული და სოციალურ მეცნიერებათა ფაკულტეტი
საბუნებისმეტყველო მეცნიერებათა და ჯანდაცვის ფაკულტეტი
ტექნოლოგიური ფაკულტეტი
ტურიზმის ფაკულტეტი
ჰუმანიტარულ მეცნიერებათა ფაკულტეტი
სამეცნიერო კვლევები
სამეცნიერო ინსტიტუტები, ცენტრები და კლინიკები
სამეცნიერო საგრანტო პროექტები
გამოგონებები და პატენტები
სამეცნიერო ფონდები
გზამკვლევი მკვლევრებისთვის
სემინარები
Horizon Europe - საუნივერსიტეტო საგრანტო ოფისი
საერთაშორისო ურთიერთობები
სტრატეგიული განვითარებისა და საერთაშორისო ურთიერთობების დეპარტამენტი
სტუდენტური ცხოვრება
სტუდენტთა გზამკვლევი
სტუდენტთა კარიერული განვითარების, კულტურისა და სპორტის დეპარტამენტი
სტუდენტთა სამეცნიერო საზოგადოება - ბსუ
კულტურა
სპორტი
სტუდენტური თვითმმართველობა
ბათუმის შოთა რუსთაველის სახელმწიფო უნივერსიტეტის ილია ჭავჭავაძის ბიბლიოთეკა
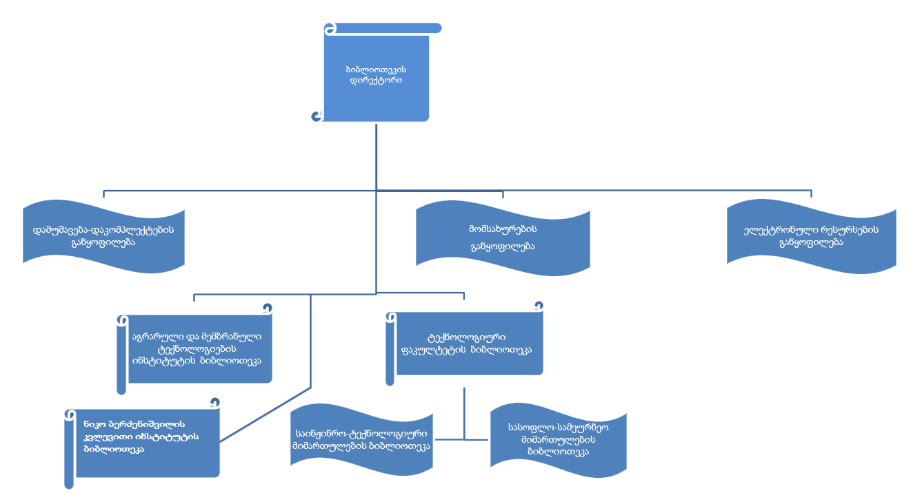
ბიბლიოთეკის სტრუქტურა
სტრუქტურა
უკან
პოპულარული სიახლეები
ტენდერით შემოსული წიგნები.
ასისტ. პროფ. დიანა ახვლედიანის მიერ საჩუქრად ბიბლიოთეკას გადმოეცა სახელმძღვანელო „ აკადემიური წერა“
ბიბლიოთეკას საჩუქრად გადმოეცა წიგნი „მენეჯმენტი საფუძვლები’’ შალვა მაჭავარიანის ავტორობით
ბიბლიოთეკაში ტენდერით შემოვიდა გურამ ალექსიძის წიგნი: „მცენარეთა დაცვა“
სალომე ბახია-ოქრუაშვილის მიერ საჩუქრად ბიბლიოთეკას გადმოეცა წიგნი: ,, აფხაზთა ჩვეულებითი სამართალი”.
პოპულარული გვერდები
სტუდენტთა გზამკვლევი
აკადემიური კალენდარი
ბათუმის შოთა რუსთაველის სახელმწიფო უნივერსიტეტის ისტორია
საკონტაქტო ინფორმაცია
სტრატეგიული განვითარების გეგმა
უნივერსიტეტის სტრუქტურა
სტუდენტური თვითმმართველობა
ავტორიზებული უმაღლესი სასწავლებლები
სასარგებლო ბმულები
სასწავლო პროცესის მართვის ელექტრონული სისტემა
ავტორიზებული უმაღლესი სასწავლებლები
საქართველოს განათლებისა და მეცნიერების სამინისტრო
აჭარის ა.რ. განათლების, კულტურისა და სპორტის სამინისტრო
საქართველოს პარლამენტის ეროვნული ბიბლიოთეკა
უნივერსიტეტის ძველი ვებგვერდი
საკონტაქტო ინფორმაცია
საქართველო, ბათუმი, 6010
რუსთაველის/ნინოშვილის ქ. 32/35
ტელ: +995(422) 27–17–80
ფაქსი: +995(422) 27–17–87
ელ. ფოსტა: info@bsu.edu.ge
სიახლის გამოწერა
Go!